图知网
搜索
首页
热门推荐
图片分类
简谱符号说明列表
下载原图
相关图片
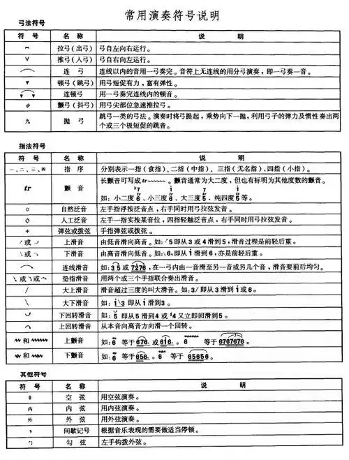
简谱常用符号
简谱12个基本符号简谱12个基本符号零基础学习
唱法:器乐 语种 : 国语歌曲谱 在《二胡演奏弓,指法符号表》简谱图片
常用符号说明简谱
(13) (0) (0) (0) 温馨提示:在《笛萧演奏符号表》简谱图片上
简谱里的一些符号是什么意思
为你推荐
可爱呆萌的兔子头像
纯棉运动裤男中青年宽松大码卫裤春秋薄款新疆棉束脚裤休闲长裤
春节期间的西山风景区
形象被质疑,差点吃官司,王宝强拍《天下无贼》受尽委屈!
聚家超市汽车站店2018年8月3日生鲜特价,天天满足顾客需求,时时关注
华为手机店装修 #手机店设计效果图 - 抖音
卡通摄像头
其它 变废为宝――小制作 写美篇同学们在周末利用废品做的小制作