图知网
搜索
首页
热门推荐
图片分类
2021款宝马x7美规版现车到店最新优惠价
下载原图
相关图片
90最新到店:21年 宝马x7 2021款 xdrive40i
0t 】 2021款宝马x7xdrive40i 领先型豪华套装报价_图片_太平洋汽车
70多万开走 宝马宝马x7(进口)2021款 xdrive
批售[玫瑰][玫瑰]21年8月上牌!21款宝马x7 - 抖音
听说老板都爱这台车.宝马x7 2021款 xdrive40i - 抖音
2021款宝马x7,新车外观内饰欣赏
为你推荐
多由也
王者荣耀紫霞仙子甜美手机壁纸
手绘 #七龙珠 #动漫人物绘画 - 抖音
秋季播种的香雪球,从小幼苗养成大花球
或许是电视机前漆色半褪的小板凳,有小孩坐在上面摇着椅子看学骑马
加油
数学一年级手抄报
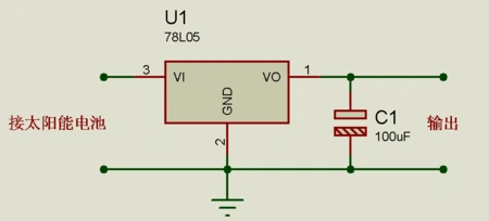
求一个简单的78l05稳压电路图,消耗功率尽量小,我想给太阳能电池板