图知网
搜索
首页
热门推荐
图片分类
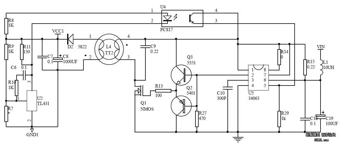
按照下图设计的mc34063反转电路,但是输出只有-6v,达不到要求的-15v是
下载原图
相关图片
mc34063芯片特点引脚以及封装原理图
mc34063中文资料
mc34063引脚图与pdf中文资料下载含各种电路图解析共14页非常详细
mc34063引脚图
电源芯片mc34063中文参考设计资料引脚以及封装原理图
34063隔离电路求助
为你推荐
二,行李箱的尺寸选择内部结构越细越好总结:桃皮绒>涤纶>涤棉>尼龙
文艺动漫情侣头像一左一右高清图片
卡通有趣掉发秃头大叔橡皮擦学生打工人西装员工熬夜文具办公用品
孟良崮战役到底打得多惨?据当地百姓说,他们三年没敢上山!
怎么把图片拼接合成一张?介绍3款图片编辑工具
鞋印, 足迹和人类一步设置.
韩国歧视中国游客,我们以彼之道还施彼身
京剧脸谱 第10组