图知网
搜索
首页
热门推荐
图片分类
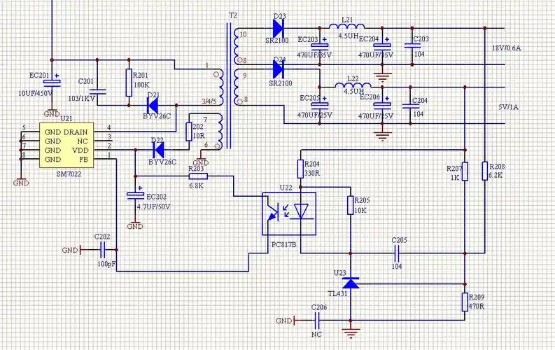
tl431稳压电路,10v输出,24v输入
下载原图
相关图片
tl431中文资料汇总(tl431引脚图封装_工作原理_特性参数及应用电路)
采用tl431的稳压电路.jpg
tl431调压原理_tl431稳压电路图-csdn博客
这个开关电源中tl431和光耦构成的反馈电路是怎么工作的呢
光耦tl431的开关电源电压反馈电路
如何使用基准tl431设计简易线性电源
为你推荐
女生头像粉色系少女心动漫头像
超可爱的小女孩儿简笔画
怪盗基德简笔画‖(44) #简笔画# #寻找小红书绘画大神# #画画的日常
麒麟葫芦项链千万别买这款
描写女人美丽的句子_1.docx
软基中施工钢管贝雷梁支架,包括由钻孔灌注桩和钢管桩构成的钢管支墩
互动吧
冲压设备高速冲床160t龙门东莞冲床电脑通讯连接件加工泰基山冲床