图知网
搜索
首页
热门推荐
图片分类
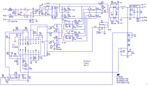
求助:dell(戴尔)hp-p2507fwp电脑主机电源线路图
下载原图
相关图片
ld7750电源问题
通嘉科技ld7750b高压绿色模式pwm控制器的介绍特性应用及电路图
创维6m206m23机芯开关电源
开关电源系统电源提高效率设计技巧及方法!
开关电源不起振故障检修
lwt2005型atx开关电源电路图
为你推荐
10位老来得子的男星,王刚60岁还可以喜当爹
大力马鱼线线组套装成品绑好双钩pe线高灵敏度青鱼草鱼鲫鱼大物主线
小熊猫一二
太阳纹身图案
2021年历
"鼠您会画—2020鼠年年画创作大赛"开始投票啦!
w酱_明日方舟w厚涂平涂日系头像同人绘画作品
尺璧 复古巴萨梅西球衣 1617巴萨主场球衣 梅西签名球衣 内马尔球衣