图知网
搜索
首页
热门推荐
图片分类
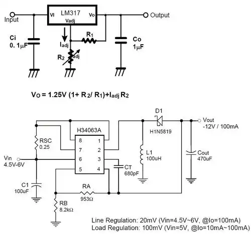
可调直流稳压电源电路
下载原图
相关图片
可调直流稳压电源 二-集成音频放大电路图-电子产品世界
130v5a稳压电源电路
25-12v 5a可调稳压电源.gif
220v转12v直流稳压电压电源电路图
关于atx电源改可调电源
直流稳压电源的设计.要求:输出电压: 12v,-12v,1.25-25v可调.
为你推荐
五月天 《温柔》 161002 南京
珍惜眼前人
轩辕剑之汉之云 兰茵 鞠婧祎
全能班学员练习单面双面成型二保焊立焊
水果一瓣西瓜卡通可爱西瓜水彩西瓜夏日西瓜手绘一瓣西瓜西瓜冰棒吃
新媳妇上门到婆家_简谱_搜谱网
原神水沟畅泳的刻晴师傅
香槟色铝合金边框钢化玻璃门