图知网
搜索
首页
热门推荐
图片分类
asm11175v转3.3v的电路
下载原图
相关图片
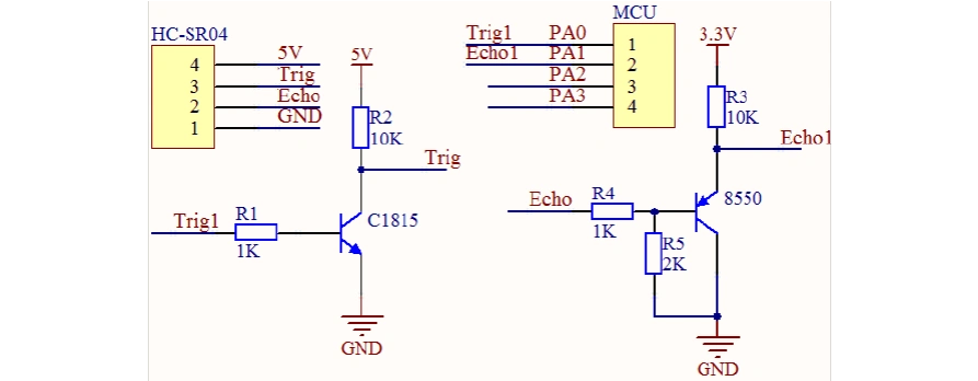
hc-rs04超声波模块5v转3.3v使用电路图
简单的3.3v与5v之间电平相互转换的电路_3.
5v转3.3v稳压电路
简单的3.3v与5v之间电平相互转换的电路_3.
3.3v 3v转5v电平转换电路图
nmos双向电平转换电路3.3v-5v
为你推荐
恭喜杜锋朱芳雨广东2米01巨人送惊喜易建联拍手叫好
珠宝手绘
麦迪的巅峰期是在魔术队获得2个得分王火箭队时期没荣耀
22款丰田凯美瑞按键图解.这是八代凯美瑞的按键说明,需要的小 - 抖音
下坠的女孩
当时如"牡丹""勇士""大雁塔"等品牌,可以说是多种多样,一盒烟约为1角2
艾宾浩斯记忆法表格 图1是十天的 图23是三十天的 适合短期背诵用