图知网
搜索
首页
热门推荐
图片分类
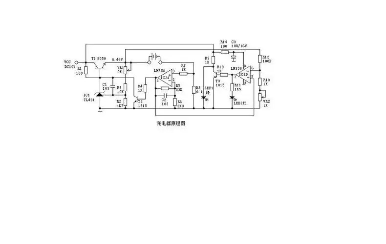
求.220v变12v充电器电路图
下载原图
相关图片
做了几个12v充满自停充电器,能手们求解
12v蓄电池自动充电电路
12v电瓶充电器电路图
自动铅酸充电电路图
12v可控电池充电器电路
汽车电池充电器电路图
为你推荐
韩国薇笑网红姜泰莉2k高清壁纸#姜泰莉 - 抖音
维密花卉刺绣文胸166件566折366件466折
雪天降温早安祝福图片带字 冬天早上好问候语温馨句子
2006年京津城际墩柱图片
揭㊙️小蓝瓶 | 走近哈药三精葡萄糖酸钙 ❣️
立式浮漂的绑法图解你先把鱼线绑在鱼竿上量出竿
海鸥神仙鱼10条送2条价格自家繁殖热带观赏鱼翅膀神仙燕鱼立体【15天
【图】23款丰田霸道4000txl两气囊后挂无窗19寸轮毂_普拉多论坛_汽车