图知网
搜索
首页
热门推荐
图片分类
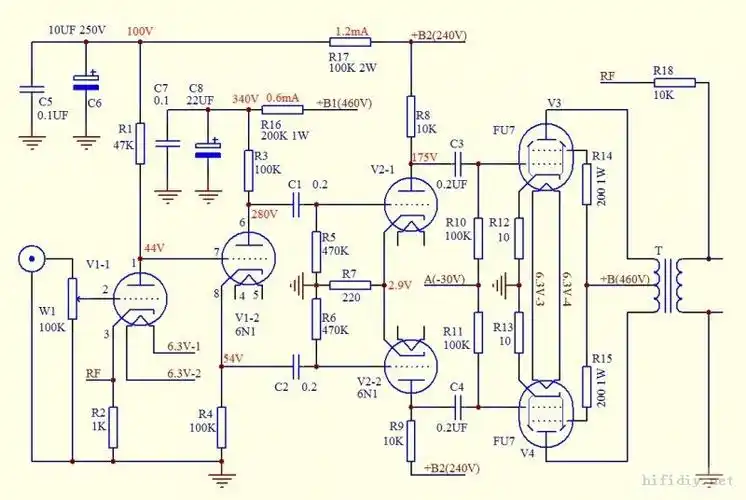
6p3p推挽
下载原图
相关图片
各位大哥们那个有6p3p的推挽双声道的图啊给我张
初级鸟做6p3p推挽
请问这个6p3p推挽电路静态工作电流应该是多少
[胆机制作]6p3p推挽,抄个老电路准备在此基础上折腾,老师们给看看这个
初级鸟做6p3p推挽
6p3p推挽电路: 向左转 向右转
为你推荐
原创原创30岁已婚的任嘉伦为何突然爆红网友点评因为任国超不忘初心
9张最有创意好看的早上好祝福图片带字温馨 2023唯美夏天早安问候祝福
美丽壮观的自然风景壁纸-搜狐大视野-搜狐新闻
请专家帮我看看,我的这把壶怎么样?市场价格能值多少?
maya zbrush次世代游戏武器建模,《英雄联盟》暗裔剑魔武器"弑神之刃"
窃贼撬开车门仅用3秒 一年盗窃财物价值过百万
服装初制版师学习全科班
王者荣耀东皇太一手抄报 手抄报版面设计图