图知网
搜索
首页
热门推荐
图片分类
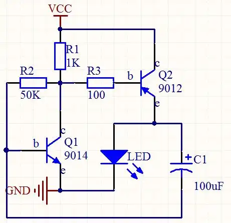
请问这个闪灯电路图有毛病吗?
下载原图
相关图片
闪光灯电路
led闪光灯电路图要像照相机的闪光灯一样,就是闪一下,就暗1w的led灯珠
请教这个闪光灯电路图的原理
自制led七彩闪灯电路设计图
闪灯电路.jpg
51单片机控制led闪烁
为你推荐
头像科比霸气好看科比的头像图片
腰腹肥胖查查自己的卵巢
电视剧《大时代》,小犹太得知方展博要变卖家产去股市捞一把的台词
晴天_歌谱简谱_哆来咪123曲谱网
一台2004年东方红推土机902
茶叶包装盒空盒高档大号一斤装500g红茶绿茶散茶茶叶盒空礼盒
表白现场
小人简笔画过年舞狮子简笔画图片卡通舞狮简笔画春节舞狮简笔画步骤