图知网
搜索
首页
热门推荐
图片分类
识读汽车电路图的重要性
下载原图
相关图片
12v转24v升压电路图
24v转12v电路图
24v转12v开关电源电路图
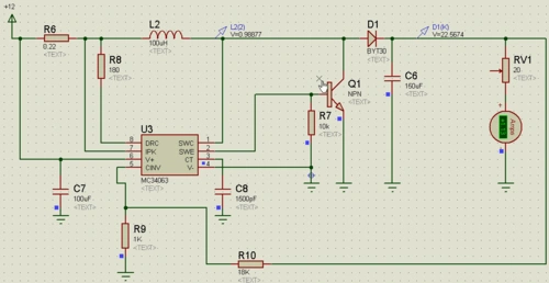
求ic34063 输入24v输出12v1.5a电路
别克君威维修电路图( 电源分布示意)
本文主要介绍了12v转24v升压器电路图大全(六款12v转24v升压器电路
为你推荐
黄景瑜内娱单独一个赛道##黄景瑜兵张力
傲雪红梅
宋轶个人资料简介宋轶是否整容过
公司部召开专题组织生活会和民主评议党员会议
任然-无人之岛(蓝光)_哔哩哔哩_bilibili
2010届高三生物dna复制,转录,翻译的比较1
历史上的三大禁酒令 - 知乎
国际跆拳道联盟的itf代表大会历史