图知网
搜索
首页
热门推荐
图片分类
实验室仪器设备管理制度
下载原图
相关图片
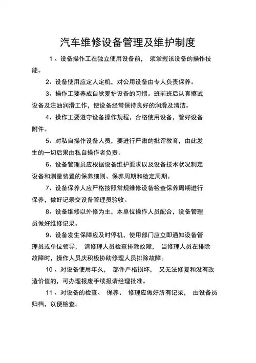
汽车维修设备管理制度图片
安全设施设备管理制度
设施设备管理制度
设备管理制度图片
仪器设备管理制度
特种设备安全管理制度_第1页
为你推荐
胡歌将缺席隆诗婚礼
时间:2021-04-06浏览:(1383)标签:赵丽颖格式:jpg热门壁纸标签l英雄
龙珠鼠标垫动漫神龙七星球锁边加厚二次元周边电脑桌面装饰圆形垫
沙金矿淘金洗金设备 移动式淘金车 整套金矿选矿设备机械
秘鲁冰冻少女胡安妮塔500年尸身完好如初古印加献祭者
黄色背景个人简历
表情包#这就是我和朋友之间的差距
2只土公鸡毛重10净重8土鸡大公鸡农村散养笨鸡草鸡新鲜鸡肉