图知网
搜索
首页
热门推荐
图片分类
电动车报警电路图
下载原图
相关图片
max16822a,max16822b:典型应用电路
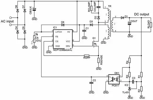
图2:ncp1238典型应用电路图.
逆变焊机完整电路图图片合集
基于nfc的无线通信系统电路设计 - 应用电子电路 - 电子发烧友网
启达启臣微cr1252a替ncp1252a应用于正激工作的电流
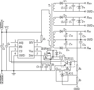
电流控制型反激变换器控制电路的设计
为你推荐
冰裂纹瓷器是汉族传统名瓷.
纪念红岩作者杨益言逝世先生遗志永志不忘
新手化妆第十二天跟着勇仔学化眼妆
曝大谷翔平妻子疑似为身高1米8,毕业于名牌大学的前女篮球员|美子
厂家供应优质户外罗马吊床 户外休闲吊椅 度假村摇椅 特价批发
各种地质现象示图,太全面了!|地层|玄武岩|砂岩|泥岩|石灰岩_网易订阅
王者荣耀q版小头像
打字爱心形状复制_打字心形图案可复制-凯南网