图知网
搜索
首页
热门推荐
图片分类
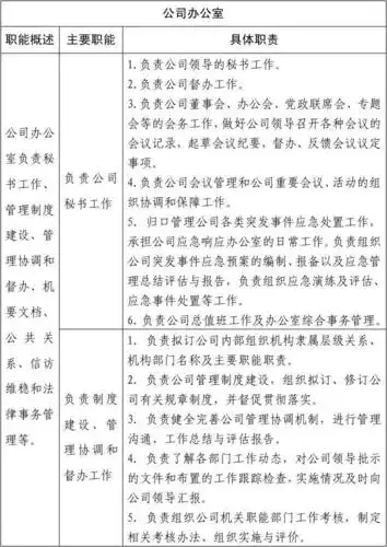
各岗位民警职责.pdf 8页
下载原图
相关图片
采购部门的职责
服装公司岗位职责
商场楼管岗位职责
酒店各岗位职责(全)
完整的企业部门职责
职责,工会工作职责
为你推荐
霸道总裁易烊千玺
杨洋6大绯闻女友:最大36岁,最小24岁,一个比一个年轻漂亮_李沁_合作
《2010年世界人口状况报告》预测,到2050年,世界人口将超过90亿,人口
箭猪
明日方舟ss余音尘影角色解包立绘 黑长直天使姐姐 让人心疼的白羊
中华儿慈会为吴花燕事件致歉回应募捐质疑
春天华府11米超大阳台#施工现场实拍 #封阳台换窗户 #门窗 - 抖音
棒球服外套男士春季潮流潮牌宽松男生上衣服春秋美式休闲夹克男装