图知网
搜索
首页
热门推荐
图片分类
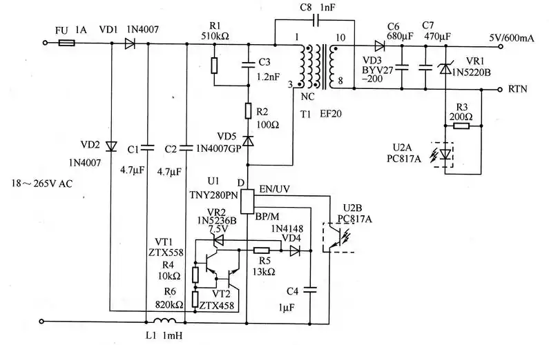
5v转3.3v电路图
下载原图
相关图片
单片机的电压是3,3v,舵机的电压是5v,为什么在他们中间加电阻升压?
同步整流3v升5v 2a升压芯片
3v升5v稳压电源电路
3w5v输出开关电源电路
mc34063典型应用电路:3v转5v升压电路
3.3v与5v的电平转换
为你推荐
肖战 拥有战战同款眼镜#陌森眼镜代言人肖战 #承蒙你出现 - 抖音
养生会所装修原则,spa会所设计案例!
第五人格摄影师约瑟夫
isp动漫游戏嘉年华#郑州站【重磅大咖】配音演员:大昕&陈冠豪 确认
burberry(博柏利) 经典款女士卡其色格纹帆布两用包
打美女屁屁
深渊1989年詹姆斯卡梅隆执导美国电影
24节气—大暑