图知网
搜索
首页
热门推荐
图片分类
钢琴谱:38 飞蛾_约翰·汤普森现代钢琴教程2(大汤2)
下载原图
相关图片
声乐歌曲飞蛾正谱
正谱飞蛾g调4页钢琴谱
飞蛾(正谱) 提示:按f11切换浏览器全屏模式.
飞蛾扑火的音乐谱最好是图求王建的飞蛾扑火乐谱飞蛾 正谱扑火的飞蛾
飞蛾_简谱_搜谱网
飞蛾扑火的音乐谱最好是图求王建的飞蛾扑火乐谱飞蛾 正谱扑火的飞蛾
为你推荐
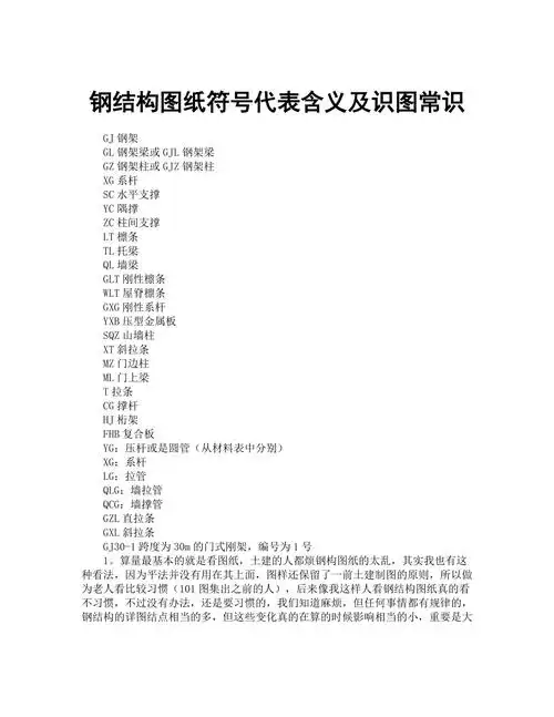
钢结构图纸符号代表含义及识图常识转2
易烊千玺电影狂野时代##易烊千玺电影小小的我##罗莱家纺品牌代言人
小人简笔画可爱小人简笔画可爱全身
软陶/粘土.#手工 #手工diy #挂饰挂件 #美物分享 # - 抖音
如何画杭州三潭印月?|地标建筑简笔画29
最后一条鱼菱角
跳舞的孕妇
【搞怪女头萌娃宝宝 可爱女生头像春夏活力微信qq头像无水印】#搞怪