图知网
搜索
首页
热门推荐
图片分类
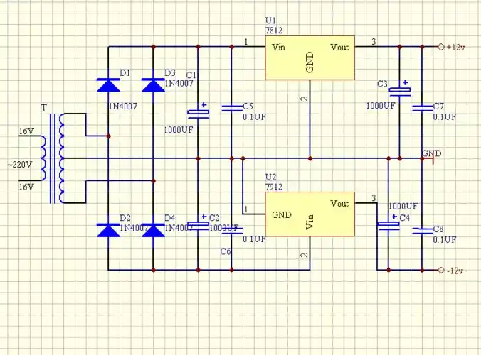
双电源供电配电图 - 电路图分享_电工学习网
下载原图
相关图片
单电源变双电源?
单电源(正~负)和双电源(正~0~负),通过电源变压器变压之后,再整流
正负双电源低压降高性能
所有分类 工程科技 信息与通信 双极性正负12v输出稳压电源 这个电路
简易的双电源电路设计
双电源怎么接线双电源供电电路图
为你推荐
人参颗粒固体饮料固肾人参男性传统滋补 1盒20袋 100g 固体饮料
劳力士三代绿水鬼比对c厂真假比对,高倍微距鉴定教学
偶像活动 - zeze!啧啧
关于守护甜心
steam森林你不要过来啊近距离观察新出的boss
小_小字怎么写好看_小的写法_书法字典_大圈网
53%vol贵州茅台酒 #茅台 #好酒推荐 - 抖音
肉眼可以区分粗糙度63和08吗有了粗糙度样块儿就方便多了