图知网
搜索
首页
热门推荐
图片分类
水粉画明度纯度渐变 水粉明度渐变图片大全
下载原图
相关图片
你可能喜欢 渐变构成 色彩的明度 苏教版美术课件 色彩的纯度渐变
明度与纯度的学习
二维设计明度渐变
(色彩构成)色彩色相明度纯度对比调和素材
色彩构成明度推移
纯度渐变
为你推荐
【美女*时尚】完美女神赵雅芝 - 佳人有约【原飞飞】 - 佳人有约博客
伦敦卫星地图
大家有没有一些沧桑的老剑客的古风图片?
呆萌小孩头像
二次元卡通头像人物.
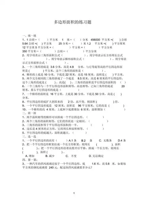
小学五年级数学上册《多边形的面积》练习题_第1页
宋代汝窑青瓷梅瓶.#古董古玩 #老瓷器 #藏品 #宋瓷 #老 - 抖音
白瓷娃娃术后10天_美白嫩肤术后10天_皮肤美容术后10天_悦mer