图知网
搜索
首页
热门推荐
图片分类
动态效果图
下载原图
相关图片
海贼王帅气舞剑酷毙gif动图_动态图_表情包下载_soogif
341_566竖版 竖屏gif 动态图 动图
简单的动漫人物图 - 堆糖,美图壁纸兴趣社区
海贼王893:全新特效上线,索隆龙卷帅气逼人,路飞霸气全程在线
小绵羊张艺兴帅气撩人写真图片gif动图:眼神太撩人了[5/9]_gif动态图
霸气的索隆. 绅士小厨子山治.
为你推荐
章子怡图片辑#章子怡早期照片# #明星美图
据悉,此次合作不仅是对肖战个人商业价值的高度认可,也是双方实现共赢
36集谍战剧守护者们来袭躲过张一山却被33岁男二号惊艳了
aj鞋控必看,40双最好看大合集,以及搭配建议
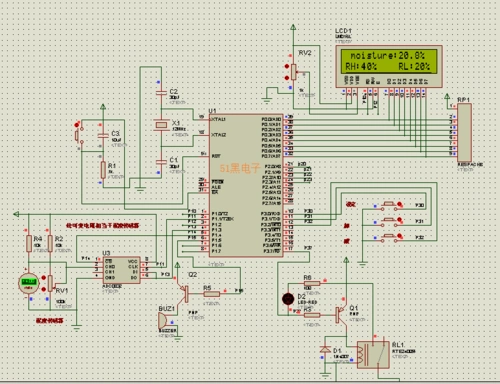
c51单片机自动浇花系统keil源码原理图实物接线图pcbproteus仿真并
"檀棋"热依扎再现机场,牛仔短裤秀出美腿,换掉吊带依然清凉
王俊凯喷绘牛仔装文艺写真图片56
张嘉译老婆王海燕,王海燕和张嘉译照片 - 生活知识 - 牛盘网