图知网
搜索
首页
热门推荐
图片分类
*记录景点打卡回忆—金龙峡风景区!
下载原图
相关图片
将军山古镇及金龙峡游记(二)
西安金龙峡玩水不错也能小爬山
"卧听一峡天籁音,坐观四时八方美"金龙峡游记
【金龙峡风光】一组
金龙峡风景区
西安金龙峡
为你推荐
长歌行阿史那隼吴磊
天下黄金都姓周吗?
清新可爱高清小女生头像图片
211华北电力大学宿舍环境和就业率_教育管理_教育新闻 - 265学校教育
上汽大众 途观l 2022款 330tsi 自动两驱r-line越享版
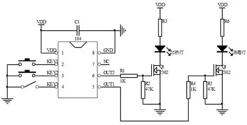
公司,专注于消毒灯定时ic芯片,杀菌灯驱动芯片,紫外线uv灯定时芯片
三相空压机怎么接?,求大神指点,第一张是电动机,是三根火线接进去吧?
艾比森会务|营造珠海网红打卡点,打开都市奇趣门