图知网
搜索
首页
热门推荐
图片分类
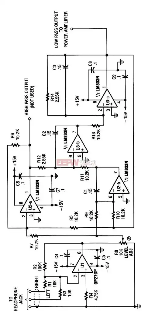
lm3886 ne5532构成的超低音功放电路图
下载原图
相关图片
5532低通电路.gif
ne5532制作的超重低音电路
重低音功放电路图
超低音分频放大器-其他音频电路图-电子产品世界
请问谁有tda2030重低音电路图!分享一下好吗?
也做m版超重低音前级
为你推荐
郑伊健
散文:愿得一人心,相守到白首_岁月_爱人_一生
李金斗
小龙女为了让杨过活下去跳崖自尽杨过痴等十六年谁更深情
初中生新发型标准,女生含泪剪去长发
仙侠剧《花戎》杀青,鞠婧祎,郭俊辰古装路透来了
日式外墙装修效果图风格是古典局部设计是地板的家居效果实景图展现与
《武林外传》里面的祝无双,角色形象那么优秀,为何融不进大家?