图知网
搜索
首页
热门推荐
图片分类
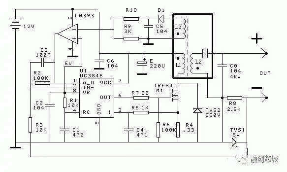
开关电源设计,如何进行开关电源设计
下载原图
相关图片
bit3260典型应用
0分库存数量套赠送点券0点返还现金券0温馨提示:付完款请联系我们:tel
2016款东风风神ax7维修电路图资料
2015款起众泰大迈x5维修手册带电路图资料
2010江淮和悦mpv汽车全车电路图
电机的转动而我们可以通过,三星公司提供的s3c2440a来减轻电路的复杂
为你推荐
退役兵哥变身肌肉男倒三角身材硬核手臂这实力藏不住了
黄泉路被封400年成国家一级禁区用科学也没法解释
脚链足金平安扣纯金黄金2021新款本命年编织红绳脚饰
超级马里奥deviantart玩家画集
羊肉汤饭
安装输出法兰,按规定的紧固转矩锁紧螺栓7,在rv减速机的输出端,按厂家
卡塔尔航空第二架737max8测试飞行 2023.4.18
孙悟空6寸112可动西游记摆件玩具模型齐天大圣归来孙悟空生日礼物孙