图知网
搜索
首页
热门推荐
图片分类
水墨淋漓写意旺狗惟妙惟肖生动传神
下载原图
相关图片
画只可爱的狗狗 国画狗狗的画法
画的一些狗#国画艺术 #狗狗 - 抖音
于永强国画作品《犬》
看看刘旦宅画的可爱的狗狗!_中国画_零二七艺考
特别是中国人,有人的地方必有鸡犬相伴,甚至把鸡鸣狗吠视作有无人烟的
小狗 镜片 设色纸本国画名家教你画萌宠狗狗狗的写意画法与步骤狗的
为你推荐
飞翼高达白雪姬の复健===刻在骨子里的优雅
婷婷唱古文-独坐敬亭山-唐-李白
张震鸣山水《长城雄风》
五一劳动节种地的老人农民免抠元素图片
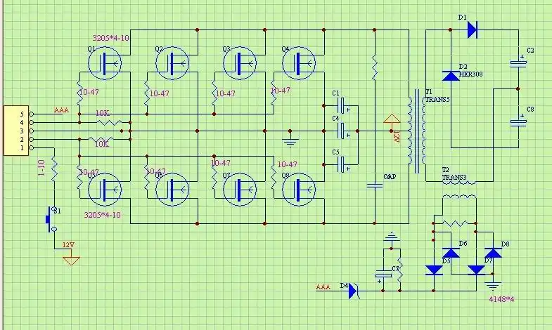
能讲讲这个逆变器的后级的作用吗 这个图上的字母三个a是啥意思 以及
京剧手绘线稿
女生下半身裙子jk头像
与锤子墙纸的雷神飞行,高清图片 - ipad壁纸