图知网
搜索
首页
热门推荐
图片分类
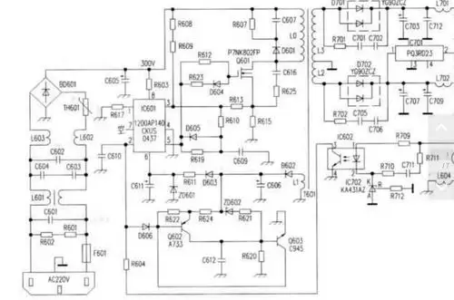
几种直流电机驱动电路图及设计思路
下载原图
相关图片
功率管fga25n120用正品h20r1203代换,结果有个别可以正常使用,多数
led驱动电路图
原字拆机第三代电磁炉常用管 h15r1203 h15r1202 h15r
1200ap40,1200ap60,1203p60,1200p60-家电-数据之家
什么是单片机功能强大应用广泛的集成电路芯片
柔性环氧树脂的特性及其在电子领域的应用_材料_性能_电路
为你推荐
古风 御姐 动漫头像 闺蜜 绝美 头像分享
枕后位胎位图
五块电瓶串联图
花千骨 东方彧卿 张丹峰 图源:美人犹似画中仙
金奖作品欣赏顺德盆协40周年暨第四届盆景展完成评奖工作
马云太太豪掷2亿买豪宅大佬扎堆移民蝉联全球最贵的他到底有何魅力
皮肤病种类及对应图片大片_旅居网
生意扩张第二台金杯新海狮提车了