图知网
搜索
首页
热门推荐
图片分类
p>摩托罗拉rizr z8采用了上代产品z6的上滑盖设计,但是机身整体要比
下载原图
相关图片
motorola摩托罗拉z3经典滑盖怀旧老款备用手机学生老人机
摩托罗拉z3
金属机身时尚滑盖 摩托罗拉z9真机图赏
p>摩托罗拉z1,是一款滑盖摩托罗拉手机. /p>
支持td网络 滑盖摩托罗拉zn300正式发布_手机_科技时代_新浪网
五百万滑盖生力军 摩托罗拉ve66全图赏
为你推荐
刘:古天乐每天的样子都一样,他的发型都一样,真的每一天都一样,真的好
武夷活泉好水生活馆全国连锁编号
田园晚上的月亮,在树的衬托下会显得月光更皎洁唯美
娱乐圈低调离婚的18对明星夫妻原来他们曾是两口子
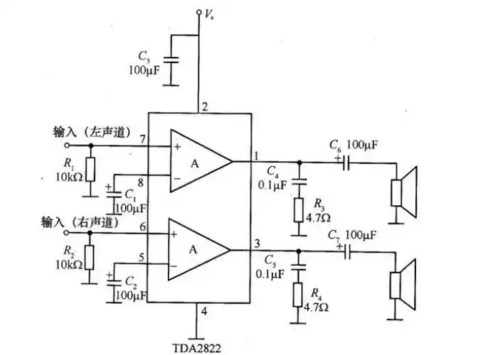
求一个,功放电路,带参数,最好带图, 电源为5伏
制作过程:拉皮是买的成品,黄瓜切丝混合放在一起,放入蒜末,放生抽,醋
还没有任何实质性的计划,wwe也没有采取措施让布洛克·莱斯纳
赵丽颖陈٥