图知网
搜索
首页
热门推荐
图片分类
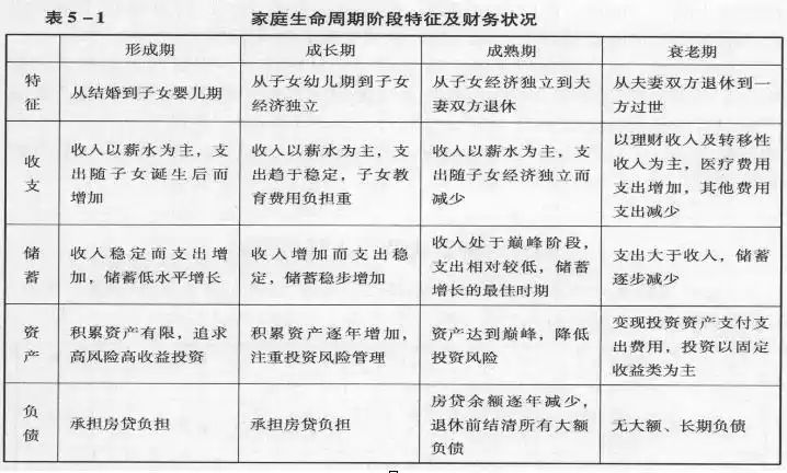
家庭生命周期 家庭生命周期理论八个阶段
下载原图
相关图片
最后讲一下我们深总院,全生命周期可做的服务,我们可以做建筑规划
事业的生命周期图
多选题以下关于家庭生命周期的说法正确的是( ).
图解:恒星生命周期表 "Ⅰa型"超新星的形成需要一个双星系统 然而
深度解读第四套生命表看这一篇就够了
商品生命周期与售罄分析最常用的4张表.1,sku周销售与库存 - 抖音
为你推荐
宠物,动物,猫咪,可爱,爱心,饼干, 美食, 食物, 卡
情侣艺术照写真
图文:《杨贵妃》开机-黄秋生表情有点囧
男生发型推荐
求大提琴原把位图
理发师女人卷发轻漂亮女孩的肖像,豪华的头发时尚美丽完美的化妆美女
金喜善之神话玉漱公主
p>奥斯卡(oscar),本名王政熊,1998年7月30日出生于巴西圣保罗,歌手.