图知网
搜索
首页
热门推荐
图片分类
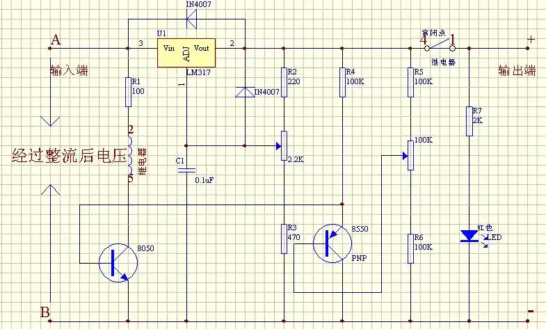
替代ams1117adj低压差线性稳压器(ldo)_输出_电压_内置
下载原图
相关图片
升压降压芯片电路
正负15v直流稳压电源的电路原理图免费下载
供电,故采用了超低压差线性稳压芯片ams1117系列芯片.电源模块如图
0~12v三端可调直流稳压电源电路图
标准电路设计
求一个ams111733的使用电路找了好久没有找到各位大神帮帮忙给个图片
为你推荐
我的发际线回来了
20190606 五台山(一)南山寺
平常心平常心 - 堆糖,美图壁纸兴趣社区
王者荣耀公孙离祈雪灵祝高清桌面壁纸
油菜花海
冰龙草vs火龙草,谁的龙之吐息更加厉害?博士:我还是坐飞艇逃跑吧
亏本处理8个多开走,14年宝马320li_宝马3系社区_易车社区
谢谢观看! 谢谢观看!