图知网
搜索
首页
热门推荐
图片分类
proteuspic虚拟串口串口调试仿真
下载原图
相关图片
proteus正版proteus软件下载89中文版
proteus仿真问题:我简单做了一个电路图,为什么仿真时一直都没有变化
步骤1 使用proteus绘制电路图
proteus8画原理图仿真1602lcd显示字符
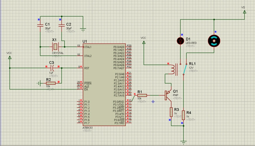
51单片机proteus仿真步进电机和直流电机控制
proteus仿真蜂鸣器怎么发声
为你推荐
章泽天撞脸陈都灵了吗?
比手掌还大的鲍鱼:沃派 非洲黄金鲍 400-500g/只 53.8元包邮 2件92.
头顶塌细软发质发量少女生一定别错过的发型
这就是我的全部!龙珠激战传说深蓝贝吉塔开箱视频
巴洛克与洛可可:奢华与曼妙的艺术
日本相扑选手貌美如花的娇妻,颜值和身材在线,还穿搭时髦有气质
可爱小萌宠 狗狗壁纸
【奔驰c级 2023款】奔驰_奔驰c级 2023款报价_图片_汽车之家