图知网
搜索
首页
热门推荐
图片分类
免疫系统|细胞|dna|白细胞|核辐射_网易订阅
下载原图
相关图片
人体内的细胞受到辐射的影响,dna双链会直接被打断,从而带来对细胞的
人体受到核辐射后会发生什么变化?
日本核辐射有多可怕?
有人说,医生之所以强行给大内久续命,是想观察人体在遭受核辐射后的
恐怖至极带你了解核辐射有多可怕现代医学形同虚设
核辐射究竟有多恐怖人体受到核辐射会发生什么死亡过程很痛苦
为你推荐
何杰:从 "最强陪练" 到 "宁夏马拉松一哥"!
想要让手机桌面更有气质?这里有一些高清美女壁纸供你选择
三文鱼甜虾大目金枪鱼蓝鳍金枪鱼
跟我一起学如何折纸飞机
"飞豹" (航空画 张斌制作)
男孩举报自己的爷爷种罂粟!警察:这是虞美人
辽河流域规划
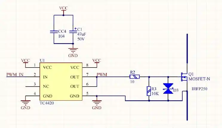
用tc4420做栅极驱动芯片(tc4429是输出和tc4420反相),电路图:具体看看