图知网
搜索
首页
热门推荐
图片分类
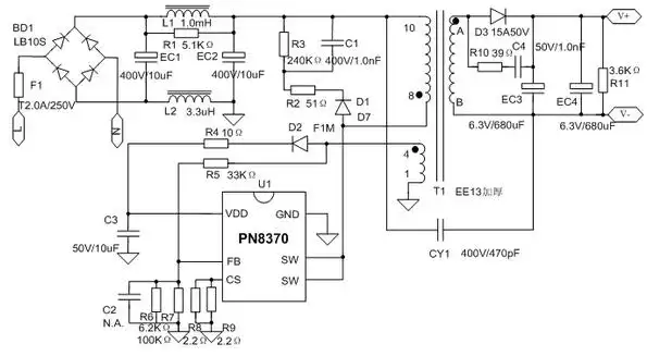
5v2a电源适配器电路图
下载原图
相关图片
常见手机充电器电路图1.doc
5v2.4a开关电源手机充电器方案
车载手机充电器电路图
首页 供应产品 03 5v/2a充电器应用方案 电路具有过载保护,过流保护
手机充电器电路图分析
电动车充电器电路图
为你推荐
微信头像胡歌
1985年广州老照片80年代的广州城市印象
朱古力草莓派
"老戏骨"孙淳,与妻子30年无儿无女,一个专一好男人|陈凯歌|演员_网易
45元】新秀丽拉杆箱_samsonite 新秀丽 行李箱拉杆箱旅行箱登机箱20寸
21世纪10年代,宁波城区,孩子们在演出的间隙写作业.
极简可爱卡通小碎花清新素雅桌面壁纸第二辑
电脑无法删除一个文件