图知网
搜索
首页
热门推荐
图片分类
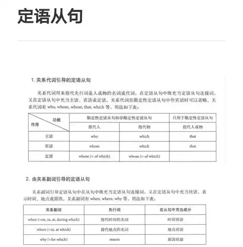
定语从句全解析:5页搞定,一目了然!
下载原图
相关图片
定语从句中的先行词与关系代词
定语从句.高中英语之定语从句,记得收藏
一篇吃透英语语法难点定语从句~
🔍定语从句是一个修饰主语或宾语的句子,而定语则是修饰名词或
英语定语从句全解析!一招搞定!
🔥定语从句中只用that不用which的情况 先行词为不定代词时 当先行
为你推荐
海外回流龙泉凤耳硑赏瓶
炸鸡5袋沈阳中街qq鸡架油炸骨架每包350g其它
每日一字225:家|行书|抗肩|笔锋|宝盖头|写法_网易订阅
水果海报banner背景
lisa沙雕表情包拿图点赞持续更新
专访|多面杨澜"乘风破浪"背后:女人何必完美
冲神 银魂
景博学校三年级一班2019春季运动会