图知网
搜索
首页
热门推荐
图片分类
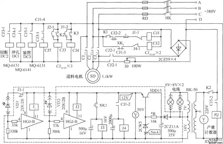
某机床电气原理图
下载原图
相关图片
机床电气控制1-4导学案
80t冲床电器全原理图
实训机床电气原理图
开甲荣昌 精密冲床电控箱 数控机床电控箱开发 安装 设计
基于at89s51单片机的冲床控制器
新式冲床程序控制器电路
为你推荐
何以琛恨不得时时刻刻都黏糊在老婆身边何以笙箫默 钟汉良 唐嫣
长发美女插画图片壁纸
手绘模特
"好像除了投篮精准你们还能干点别的"型祖师爷:克里斯·穆林传承者
五一快乐,去撒欢!小厨娘祝您节日快乐
2023武汉松鼠部落水上乐园玩乐攻略,出票的时候窗口蛮快的.一家.
高铁08车03c号二等座是哪个位置
脸胖脸圆的男生不妨试试这9款发型