图知网
搜索
首页
热门推荐
图片分类
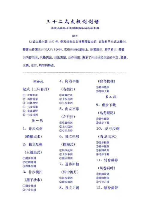
32式太极剑图谱
下载原图
相关图片
32式太极剑图谱
式太极剑剑谱及口诀
三十二式太极剑剑谱及注意点
三十二式太极剑正面背面双向对照演示跟练版(李德印口令字幕)
三十二式太极剑剑谱
三十二式太极剑第一单元背向演练(1~8式)-度小视
为你推荐
小字小楷写法_小小楷怎么写好看_小书法图片_词典网
铁岭七里屯村影视基地的葫芦照片
猫和老鼠的八十年郎朗的钢琴启蒙七座奥斯卡奖杯背后意味深长的人生
武士刀动漫少女 用武士刀的日本动漫-图片大观-奇异网
创意包装盒 展示图
潘通发布2020年度代表色 ▏明年的流行由 " 经典蓝 " carry
近期有淘宝卖家假借她的名义,开诊断证明书并网售减肥药
孟母三迁 儿童插画|插画|儿童插画|小燃_cynthia - 原创作品 - 站酷