图知网
搜索
首页
热门推荐
图片分类
校园通知幼儿园开学通知
下载原图
相关图片
校园开学通知
通知校园通知范文
学校关于疫情反弹的紧急通知
关于做好校园安全检查工作的通知
一,开学通知
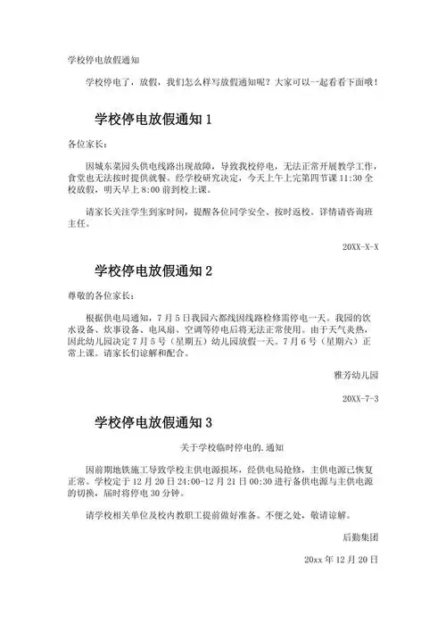
学校停电放假通知
为你推荐
淘宝降权号怎么恢复正常恢复后如何继续推广
温柔高级有内涵的生日文案(建议收藏).1,人生进度xx%,时 - 抖音
袁冰妍珍珠毛绒包亮了白色毛绒棉衣黑绒帽好清新太会搭配
幸福人生
唯美温馨日落公交车图片
【长成?锦溪禾府】灵动之音 奏响锦溪 温馨开启
黄瓜和油条简直是绝配,简单一拌,清脆爽口,下酒又下饭!
于正力捧的男演员洪尧拍风度写真露内裤边