图知网
搜索
首页
热门推荐
图片分类
甄锡个人资料简介:曾是模特冠军,嫁给黄海冰甘当贤妻良母,5年生一双
下载原图
相关图片
千娇百媚 亭亭玉立——甄锡
甄锡个人资料简介:曾是模特冠军,嫁给黄海冰甘当贤妻良母,5年生一双
演员甄锡:当红时嫁大众男神黄海冰,8年生一双儿女,越活越美丽_闫妍
港台明星新闻_港媒娱乐新闻_港女明星新闻
红粉佳人,亭亭玉立——甄锡
甄锡出生于1985年7月4日,曾是柳州.
为你推荐
张哲瀚寸头造型-平头瀚哥
2005年,出演电视剧《亮剑》,因饰演"田雨"一角而被大众熟知.
活动作品萌王鸠摩智鸠摩智有本事你不要用bgm乔峰好那我给你加个bgm
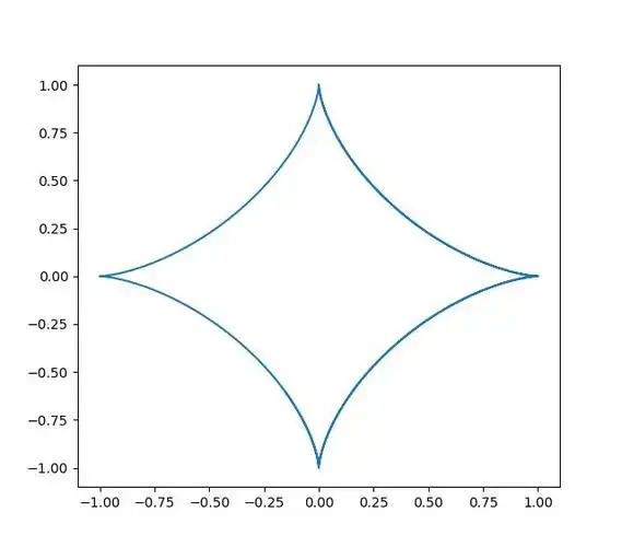
【深度学习导数回顾】滑竿问题--导数求极值--星形线
紫依云洪恩贝迪幼儿园大二班第十一周精彩回顾959595 - 美篇
【每日优鲜方便面】统一来一桶红烧牛肉面105g【行情 报价 价格 评测
扣扣头像空白图片大全
line聊天社交appicon图标logo扁平