图知网
搜索
首页
热门推荐
图片分类
如何评价曾博七月一日与勃家军微信群对线,并且自称自己是曾国藩曾
下载原图
相关图片
科举文化丨曾国藩与曾氏家风
从河南回到湖南老家,原来曾国藩和我是邻居
曾国藩家族部分关系网
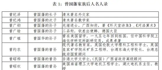
曾国藩子孙后代成就 曾国藩后人都是做什么的
益风| 曾国藩之回龙顾主_地方_天马_下图
曾国藩管理(强悍)[1]ppt
为你推荐
洛丽塔头像
上海车展值得关注的3款车理想one展台依旧人头攒动热度高
文字自制手机壁纸励志伤感成长背影人
手绘漫画人物素材参考.#卡通漫画#儿童画素材超话
抗洪救灾手抄报 抗洪救灾手抄报图片
插画元宵元宵节新年手绘卡通新年烟花元素原创插画海报喜庆春节过年开
黑色经典简约美食中华美食锡纸料理花甲粉海报
假如我是小巨人的简笔画