图知网
搜索
首页
热门推荐
图片分类
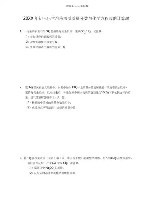
化学式计算题练习题
下载原图
相关图片
中考常考的化学计算题
中考化学溶液中溶质质量分数的计算题docx2页
高考化学计算题精选精编(附答案及评分标准)
化学方程式计算题
贵州米粮学校化学中考计算题汇编.doc
化学计算题
为你推荐
看到这些照片,就会明白耿直李小冉不仅豪爽,还有豪乳
站长推荐#大卫石膏像素描步骤
【图】女性尿一直很黄是什么原因 从尿的颜色看身体是否藏毒
《不松铁拳头》简谱
复仇者联盟与中国脸谱结合创意画廊67676767
迈腾冷却液少了的原因
中式烹调师 中级 国家职业资格培训教程书籍 2版
国画技法基础教学兰花的画法