图知网
搜索
首页
热门推荐
图片分类
运放电路图大全
下载原图
相关图片
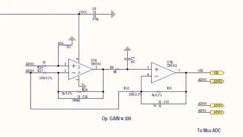
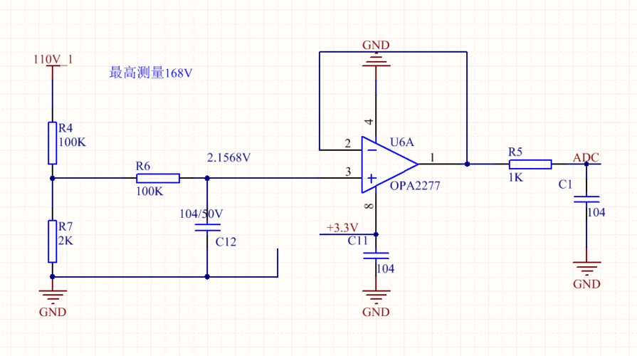
电路图及分析运放的基本应用
您好这是之前用双电源±15v供电时的运放电路,可是现在只能用单电源
帮我看下这个运放那个电路放大多少倍 原理是什么 别的运放怎么看放大
tp4580双运算放大器的数据手册免费下载-电子电路图,电子技术资料网站
通用运放ic前级放大电路举例
如图:两级运放的电路原理该如何计算呢?
为你推荐
kpop头像金智秀
易烊千玺比心动作太特殊, 粉丝们表示模仿不来, 手指长才可以做到
最新到店18年6月18款宝马525l
【纸样】什么是服装打版?究竟如何学习?看完这篇文章你就知道了!_软件
上海闵行虹桥莘庄两大城市副中心最新规划设计方案出炉
为提高试管婴儿成功率,胚胎移植后,饮食需注意这4点
央视新闻主播彭坤朗诵《当你老了》
大汉奸汪精卫墓地被炸开尸体未腐烂口袋中一张纸条写着四个字