图知网
搜索
首页
热门推荐
图片分类
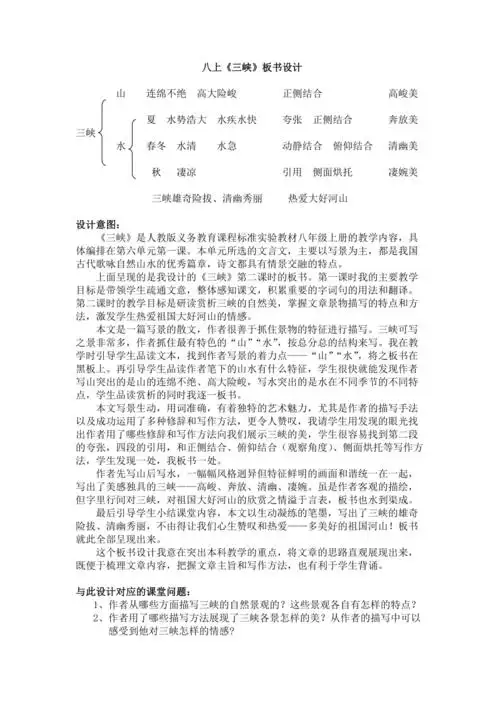
三峡游教学设计及反思
下载原图
相关图片
10三峡习题课件共31张ppt
2017年秋部审人教版八年级语文上9三峡ppt公开课优质教学课件
三峡ppt
三峡板书设计比赛
张杜娟三峡结构图
让课堂教学充满新意ppt 让课堂教学充满新意ppt 《三峡之秋》板书设计
为你推荐
我分不清张雨绮和张馨予的区别,好像风格很像! ! ![嘘]
李蓉蓉扮演者,李蓉蓉饰演者(《星汉灿烂》长辈女配都是古装美人)
新的一周 看见那光 早安心语正能量阳光励志句子 清晨早上好图片带字
大臂后侧赘肉太多怎么办教你5招练肱三头肌的动作紧实手臂
第46天_拉布拉多_拉布拉多幼犬_宠物_狗_晒狗
布恩迪亚加盟阿斯顿维拉-阿斯顿维拉引进布恩迪亚转会费4000万
【天猫正品】人人健百肤宁抑菌霜乳膏 12g 人人健百肤宁软膏
漫画手绘 美少女篇 漫画描摹 萌新零基础自学画画 漫画基础入门教程