图知网
搜索
首页
热门推荐
图片分类
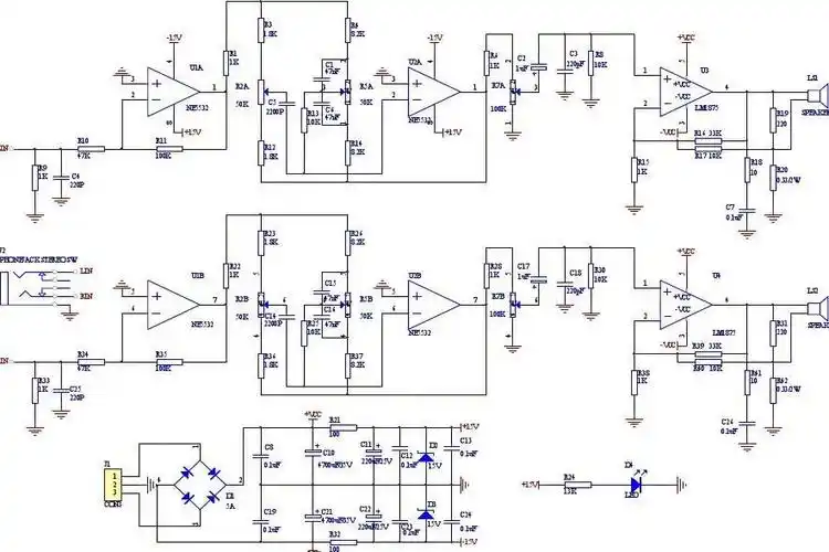
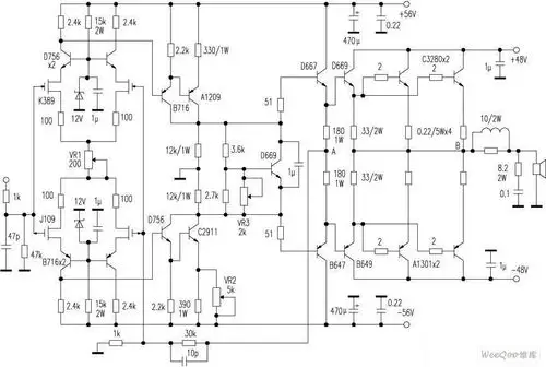
功放电路图
下载原图
相关图片
功放电路图
用6sn7 6f6 845制作的优质功放电路
多媒体hi-fi功放电路图
国都quad 22电子管功放维修电路图
>>100w高保真功放电路图
双声道高保真功率放大集成电路
为你推荐
蔡徐坤 - 堆糖,美图壁纸兴趣社区
贾玲综艺谈妈妈贾玲谈母亲黑脸
宋亚轩病娇白切黑
请问有哪些笑的很开心的女生的图片可以做头像
"吃东西 女孩"
原创孙红雷小15岁妻子的老婆到底是是谁为何让很多人都羡慕她
4.19娱乐瓜:成毅白鹿刘诗诗罗云熙肖战龚俊
其它 忆江南~苏州和上海之旅 写美篇 先来一张苏州园林地图, 大致