图知网
搜索
首页
热门推荐
图片分类
信步新款bs-518三轮休闲电动老年代步车三人座500w电机
下载原图
相关图片
老年代步新款家用接送孩子三人座电动车-阿里巴巴
0kg店铺:巡弋者电动车专营店商品编号:28376631528商品名称:3人用配
爱玛推出新一代带棚小三轮,可载3人,动力和续航足,可接娃代步|电动车
电动三轮车三轮电动车电瓶车电三轮全封闭家用接送女士代步可上牌
3款载人电动三轮车,操控便捷,可载3人以上,老年人也能骑行
新款炫酷电动三轮车老年休闲代步车三人座宝宝座椅接送孩子电瓶车
为你推荐
男士发型儿童发型小孩发型酷c0ol
原来近视镜和远视镜就是运用光的折射原理呢!
280_157gif 动态图 动图
q版人物简笔画教程小红书人物简笔画女孩q版人物简笔画教程小红书简笔
炝拌有机生菜
如何评价张云雷的京韵大鼓百山图
从幼师到著名主持人,方琼的人生非常励志,成名后,方琼一直是个地低调
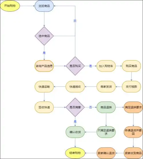
淘宝购物流程图怎么画?帮助小白学习流程图制作