图知网
搜索
首页
热门推荐
图片分类
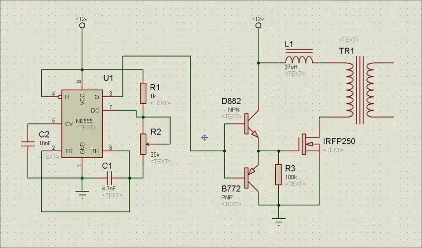
一些高压包驱动电路谷风资料
下载原图
相关图片
终于出弧了ne555推高压包
我有一个废旧的电视机高压包,输出电压是35000伏的,用来做电老鼠机
电源常用电路—驱动电路详解
请问黑白电视上的高压包八个引脚都是起什么作用?
高压包电路图
电视机高压包高压发生器
为你推荐
超有男人味的气质男生,倒三角身材,穿上连体健身服,太有魅力了
简笔画可爱小女孩
卡通女生头像,气质满满99 气质卡通女生头像,谁不爱呢99,快来一起
能耗制动线路
这里是武汉!
月季花-朱丽叶
知识图谱可视化demo
万圣节白雪公主与七个小矮人白雪公主裙子爱丽丝灰姑娘表演服装