图知网
搜索
首页
热门推荐
图片分类
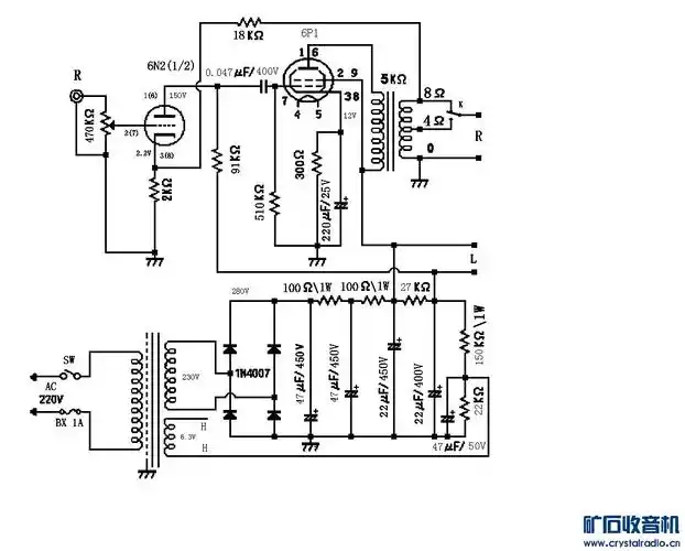
新手求个6p1单端的电路
下载原图
相关图片
6n2 6p1单端单声道工作点讨教
手头有6n16n26n3若干不知哪种推6p1好声呢请高手们推荐下
练手的6p1单端
6p1单端常规接法与三极管接法之简单比较
发表于 2015-1-20 13:57 余老师,我最近也在筹划做6p1单端小功放
[胆机制作] 求个用6n1或6n2屏阴倒相的线路图
为你推荐
林允儿好看桌面壁纸_韩国大长腿美女_明星图片_
原创拍古装宫廷剧最出彩的十大女星哪位美得最令人窒息
关秋天的俄罗斯正值"颜值"巅峰最短暂的季节却也是最美的季节阳光耀眼
但是关于他老婆有很多的说法,网上有人说央视主持人陈思思是他的老婆
弘拜花架花架子报价_参数_图片_视频_怎么样_问答-苏宁易购
卡通大眼睛双眼皮女生头像
本期壁纸为我妻由乃
又死了一只乌龟,太可惜了!