图知网
搜索
首页
热门推荐
图片分类
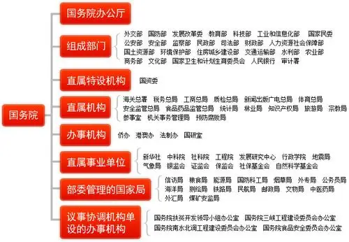
国务院机构改革政府机构国务院部门国务院架构国务院结构国务院机构图
下载原图
相关图片
国务院,即中央人民政府,是最高国家权力
国务院组成部门依法分别履行国务院基本的行政管理职能.
惠州市仲恺高新区潼侨镇人民政府
政府职能b.管理幅度c.管理性质d.管理人员的素质a暂.
63国家行政机关课件共36张ppt
组织机构
为你推荐
0号特工#赵睿 #身高2米 #教练我想打球 - 抖音
王一博白衬衫证件照
曹全四字集字练习
birkin还是kelly?
全区"不忘初心,牢记使命"主题教育总结大会召开
海底歌词全部凤凰传奇
2厘米,宽8.6厘米的面积;是几寸照片?
让我们排队洗手喽