图知网
搜索
首页
热门推荐
图片分类
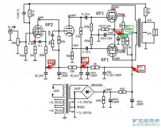
求个单个6n11推6p14的电路图
下载原图
相关图片
6n1 6p1 单端超线性功放电路2.jpg
6n1推6p1单端(srpp).jpg
6n1电路.jpg
6p1推挽功率放大器电路选编
6n1 6p1电子管胆机耳放耳机放大器 电路图
哪位有6p1推挽机的详细图纸
为你推荐
原创为何杨紫剪波波头那么减龄?明白短发几点冷知识,让你时髦度翻倍
唐三海神完全体公开,幽灵战甲无比霸气,眼神太犀利了_形象_铠甲_方面
「壁纸」潮牌clot 耐克 暴力熊联名壁纸
47岁林心如宛如少女!妩媚时尚吸睛无数!_才华_魅力_女神
39岁宋智孝表示没有结婚的想法_电影_宋元平_妹妹
穿着传统服装的卡通印度妇女
华盛顿 : 美国国会大厦
读书,让我遨游在知识的海洋——六年级41班陆宣羽