图知网
搜索
首页
热门推荐
图片分类
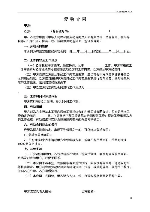
人力资源人员劳动合同.docx - 人人文库
下载原图
相关图片
三亚市海棠区海洋渔业水务局-海棠区铁炉港水域保洁-合同公告
借款诉讼合同范本_第1页
简易劳动合同范本1页.doc 2页
住宅软装设计合同模板_第1页
机械工程师劳动合同
内蒙古准格尔经济开发区党群工作部抗击疫情宣传微视频合同的合同公告
为你推荐
孵创商标注册取名公司起名专业人工中英文品牌名字命名满意为止
redmi watch 4智能手表以其时尚的外观和强大的功能,让人眼前一亮.
极简绘画 by:guim tio zarraluki
学习易经,捷径到底在哪里?掌握了这个方法,轻松进入易经的门户
清空-麦小兜 抖音热歌弹唱谱-c大调音乐网
p>郭政鸿,1964年11月18日生于中国广东番禺,中国香港影视男演员.
足球白袜帅哥_白袜斯文狂少的微博_白袜篮球帅哥当奴_被足球篮球帅哥
> 大良美食城