图知网
搜索
首页
热门推荐
图片分类
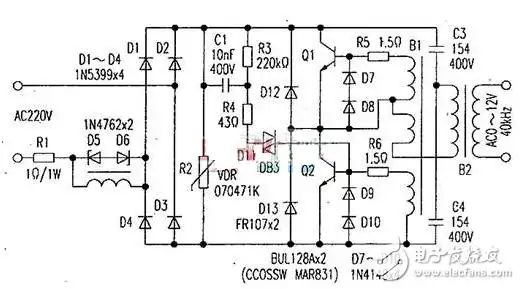
石英灯电子变压器电路图
下载原图
相关图片
led射灯电路
投射灯用电压调节器电路图
图1 电子变压器原理图
led射灯驱动电源维修
石英灯电子变压器电路原理
卤素灯用电子变压器电路图
为你推荐
记艺服装logo设计-中国风圆形边框字体-狂人设计
广东特色商务文化旅游纪念礼品珠海渔女水晶雕像女舞者水晶摆件
脚底板特别热
10/12/14/16寸专业级 角磨机切割片 木工圆锯片
安 县 站绵竹南站位于绵竹市孝德镇境内,北距绵竹市区约8km.
练习绘画色环
德国维盾断桥金开隔封阳台中空玻璃推拉拉窗平方米推拉窗