图知网
搜索
首页
热门推荐
图片分类
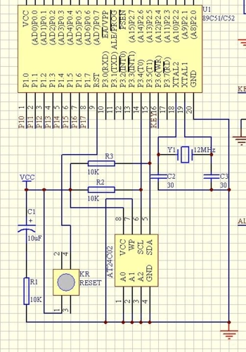
cd4011cd4066音乐盒电路原理图pcb分享
下载原图
相关图片
工程科技 信息与通信 电子时钟原理图及pcb图 单片机时钟电路 第3页
(共3页,当前第1页) 你可能喜欢 单片机交通灯控制系统设计 看门狗电路
波形发生器电路原理图pcb文件
摇摇棒原理图和pcb图及程序
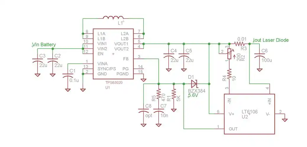
tps63020模块电路图pcb图
单片机:密码锁仿真图 原理图 pcb电路图
为你推荐
史上身材最赞西门kavin(泰版流星花园)剧评
健身海报健身房海报装饰画健美女马甲线励志口号肌肉男壁画宿舍墙贴画
黄鹂桃花托片设色纸本
这位新西兰小姐姐,怎么样?
幼儿洗手简笔画
光遇临摹
来自相册
急需雪绒花陶笛简谱!