图知网
搜索
首页
热门推荐
图片分类
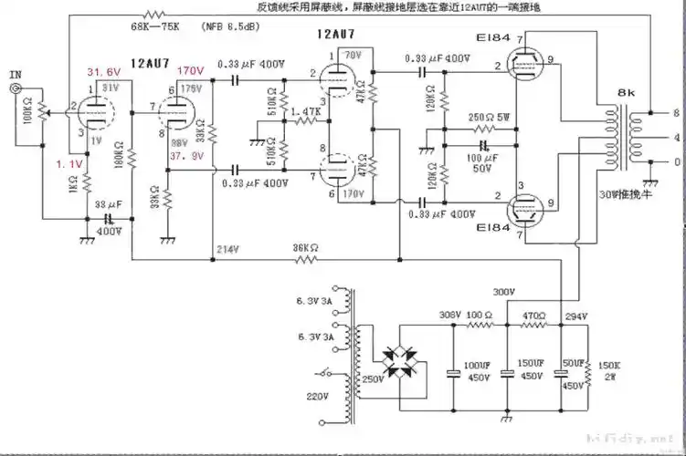
想做一台胆机功放
下载原图
相关图片
6n3屏阴倒相 6p14推挽电路.jpg
6p14单端胆机电路图
论坛技术讨论专区 69 胆机diy论坛 69 近期想做个6p14的小推挽
6p14并联在单端甲类胆机的详细资料说明-电子电路图,电子技术资料网站
新12au76p14推挽胆图帮忙分析下
比较成功的6p14推挽.png
为你推荐
原创方媛晒全家过端午4岁长女亲自为爸爸妈妈拍合影郭富城温柔帅气
韩国料理海报
回顾王文澜:与倪萍离婚,弃生病儿子,被骂18年,今70岁一人生活
清晨的阳光,景观,雾
卡通人物手绘画铅笔画绘画教程斗罗大陆小舞动漫线稿手绘简笔画画的
可爱熊头像!
幼儿园宝宝1-30连线画
钟山风雨起苍黄,南京明代城墙特辑