图知网
搜索
首页
热门推荐
图片分类
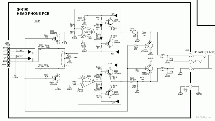
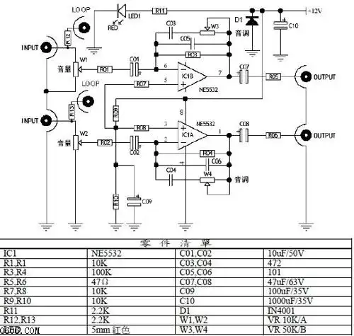
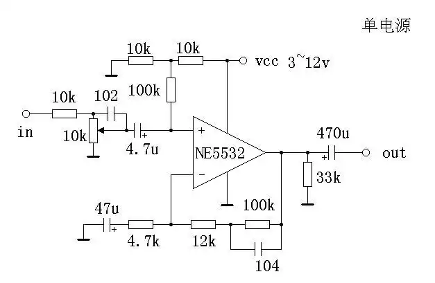
ic5532电路图
下载原图
相关图片
请教一下偶试做的耳放不能调音量!
给个ne5532耳放的洞洞图
ne5532制作耳机放大器电路图
求5532带低通的音频运放电路
给个ne5532耳放的洞洞图
ne5532高保真立体声耳机放大器电路图
为你推荐
自然卷烫发,爱了._发型_中国_形象
p>三维电子地图,或3d电子地图,就是以 a target="_blank" href="
绝世双骄小江郑国霖
别墅|宅基地|结构类型_新浪新闻
古筝鉴赏完整版ppt
四种常见方法:帮你三秒分辨玄凤鹦鹉公母 原来这么简单值得收藏
font color=#ff3140>瑞 /font> font color=
孔众(空中课堂),博鳌儒商论坛召开教育工作会议(空中孔子学堂)